Linux auf dem MacBook
Frau Rau hat ein altes MacBook Pro, gekauft 2014, das vor einem halben Jahr durch einen neueren Rechner ersetzt wurde. Ersetzt deshalb, weil Apple deklariert hatte, dass der Rechner zu alt für ein Update des Betriebssystems war, ähnlich wie bei dieser Windows11-Windows10-Sache, außerdem funktionierte das viel genutzte AirDrop nur noch ab und zu, und auch sonst ruckelten Kleinigkeiten immer.
Mit meiner neu gewonnenen Erfahrung ersetzte ich das Apple-Betriebssystem durch Linux Mint. Und zwar nicht, weil ich ein besonders sparsames Betriebssystem suchte, das mit weniger Ressourcen auskam, sondern weil Linux Mint auch auf meinem eigenen Rechner das vertraute System ist. Das ging – bis auf die Kamera – so gut wie problemlos, siehe weiter unten.
Das heißt: Dieser alte Rechner, von dem Apple möchte, dass man ihn wegwirft, läuft pfenniggut. Er ist ein bisschen größer und schwerer als mein Schulgerät und hat keinen Touchscreen, auch der Akku hält nicht mehr so lange – Kunststück, bei dem Alter; ich hoffe, Apple oder eine wilde Schrauberei wechselt ihn mir irgendwann mal aus. Dennoch: pfenniggut. Und das soll Müll sein?
Weiter unten wird es wieder technisch, dafür ist zwischendrin ein Textadventure versteckt.
Distributionen
Einen Tag darauf ersetzte ich das Linux Mint auf dem Apple durch Linux Ubuntu, weil ich mir so noch ein anderes Linux ansehen konnte. Schließlich lerne ich mehr, wenn ich mit zwei verschiedenen Linuxen arbeite.
Tatsächlich, Klugscheißermodus, ist das sogar immer das gleiche Linux. Linux heißt eigentlich nur der zentrale Teil des Betriebssystems, der Kernel. Was man oft meint, wenn man sagt „Welches Linux nutzt du denn?“, heißt eigentlich Distribution, oder Distro für die coolen Kids. Die verschiedenen Linux-Distributionen heißen zum Beispiel openSUSE oder Red Hat oder Debian, und dazu gibt es jeweils Derivate: Von Debian ist zum Beispiel Ubuntu abgeleitet, und von Ubuntu wiederum Mint. (Wikipedia: Liste von Linux-Distributionen, mit Stammbäumen.)
Hier ein Debian-Stammbaum, Lupe nötig:
Andreas Lundqvist, Donjan Rodic. Modified by Michaeldsuarez. – http://futurist.se/gldt/2012/10/29/gnulinux-distribution-timeline-12-10/ Lizenz: GFDL 1.3 URL: https://de.wikipedia.org/wiki/Liste_von_Linux-Distributionen#/media/Datei:DebianFamilyTree1210.svg
Nachtrag: Eine Woche später dann doch wieder Mint installiert. Der einzige Vorteil von Ubuntu: Ich kann mit Alt-Tab wechseln, auch wenn ich gerade ein Kontextmenü offen habe. Bei Mint dann wenigstens Xfce eingerichtet, eine der alternativen Benutzeroberflächen.
Hardware-Probleme
Tatsächlich war sowohl bei Mint als auch bei Ubuntu das MacBook erst einmal ohne Internet: Das System erkannte das eingebaute WLAN-Modul nicht, weil es keinen (proprietären) Treiber dazu hatte. Also konnte ich nichts ins WLAN. Ethernet konnte ich auch nicht anschließen, weil das Gerät schon 2013 keinen Ethernet-Anschluss hatte. Vermutlich irgendeinen Apple-Sonderweg-Stecker? Ich hätte meinen USB-auf-Ethernet-Adapter verwenden können, vielleicht hätte das auch funktioniert; aber davor hatte ich schon mein Handy mit einem USB-C- auf USB-A-Kabel angesteckt und einen USB-Hotspot eröffnet. (WLAN-Hotspot hätte mir nichts gebracht, weil der Rechner ja keinen funktionierenden WLAN-Empfänger hatte.) Damit ging das Aktualisieren, der fehlende Treiber wurde installiert, danach alles bestens.
Allerdings: Weder bei Ubuntu noch bei Mint habe ich die integrierte Kamera zum Laufen gekriegt. Das funktioniert also beim MacBook nicht automatisch, und basteln will und kann ich nicht.
(Die integrierte Kamera an meinem Früher-Windows-Laptop funktionierte sofort, ebenso die USB-Kamera an meinem Monitor und das externe USB-CD-Laufwerk.)
Software: AirDrop, Remote Control, Fritzbox-Verbindung
AirDrop geht nicht mit Linux. Dafür habe ich auf allen meinen Geräten, auch am Handy, LocalSend installiert. Das ist ein wirklich schönes Programm, mit dem man sehr einfach und komfortabel Dateien tauschen kann. (Falls Firewall: Port freigeben.)
Gleich mal VNC (Virtual Network Computing) ausprobiert, also das Einloggen an Rechner A von Rechner B aus, wobei man den Bildschirm von Rechner A dann als Fenster in Rechner B sieht. Funktioniert.
Die VPN-Verbindung zu meinem Router (Fritzbox) funktioniert, das heißt, ich kann damit auch von unterwegs auf mein NAS zugreifen. Unter Windows habe ich das nicht mehr zum Laufen gekriegt. Unter Mint ging das erst einmal – auch nach Installation des entsprechenden Pakets – nicht: Wenn man unter „Netzwerke“ versucht, eine Cisco-VPN-Verbindung anzulegen, kommt ein: „Fehler: VPN-Verbindungsbearbeitung kann nicht geladen werden“. Lösung: Die Verbindung wird vielmehr unter „Erweiterte Netzwerkkonfiguration“ angelegt, dann wird sie später auch unter Netzwerke angezeigt.
Exkurs: Der MUD-Server
Selbst mein altes Evennia-Projekt läuft unter Linux wieder. Evennia ist ein in Python geschriebener MUD-Server. Ein MUD oder Multi-User Dungeon ist eine Art Textadventure, bei dem mehrere Spieler und Spielerinnen gleichzeitig im textbasierten Dungeon unterwegs sind, also „go east“ und „examine the throne“ tippen, einander treffen und miteinander reden und interagieren können, je nach den Regeln der Welt. Ich habe mich nie groß damit beschäftigt, aber kenne das Prinzip.
Vor ein paar Jahren wollte ich für meine Informatikdidaktik-Vorlesung im Corona-Distanzunterricht mit einer solchen textbasierten Miniwelt beginnen, zum Kennenlernen, hatte nach einem einfach zu administrierenden System gesucht und mich für Evennia entschieden. Der Server lief auf meinem Rechner zuhause, ich hatte den Port freigegeben, so dass sich die Studierenden webbasiert – einen MUD-Client sollte sich ja niemand installieren müssen – dort einloggen konnten.
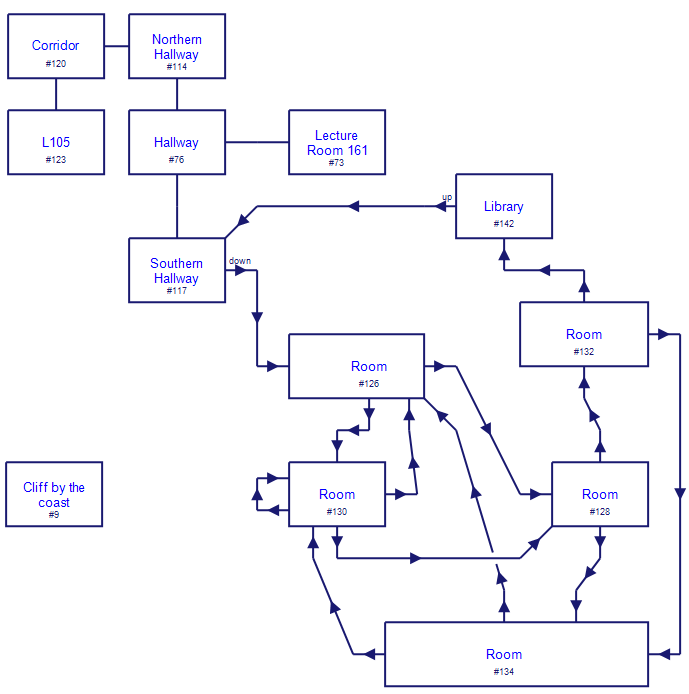
Ich hatte ein paar Räume der LMU modelliert und auch ein kleines Labyrinth eingebaut. Ziel war es, die mir verloren gegangenen Präsentationsfolien zu sammeln, die es als einzelne Objekte in der Spielwelt zu finden und anzusehen gab – je Folienseite ein Objekt, also keine doppelten, man musste vielmehr zusammenarbeiten.


(In Lecture Room 161 ging es los, L 105 war das Sekretariat. Cliff by the coast? War vielleicht gar nicht erreichbar, sondern ein Dummy, ich weiß es nicht mehr.)
Das hatte technisch auch funktioniert, die armen Studierenden aber völlig überfordert. Im Nachhinein… bin ich klüger.
Mein Projekt schlief dann ein, ein paar Updates und Python-Neuinstallationen später lief es nicht mehr; ich hatte auch nur halbherzig Interesse daran. Auf Linux habe ich vor ein paar Tagen einfach die neueste und verbesserte Evennia-Version installiert und den alten Projektordner kopiert, mit einem Befehl migriert, und jetzt läuft fast alles wieder. Lediglich die Code-Anpassungen, die ich nicht sein lassen konnte, fehlen noch, aber die Welt steht. Jetzt könnte ich das also mal für die Schule verwenden, wenn ich wollte. So eine Welt anzulegen ist aber schon ein Stück Arbeit, ich würde dann natürlich ein Stück Schulgebäude modellieren statt Uni. Nächstes Jahr biete ich ein W-Seminar „Computer games as text“ an, vielleicht geht da etwas.
(Hier so ausführlich, weil ich wohl nie darüber gebloggt habe. Ich scheine es ja nicht nötig zu haben, tse.)
Anpassen: Standardverzeichnisse
Standardmäßig hat man nach dem Anmelden ein Home-Verzeichnis mit Unterverzeichnissen wie: Bilder, Dokumente, Downloads, Musik, Öffentlich, Videos. Wie die heißen und wo die sich befinden, legt man einfach in der Textdatei ~/.config/user-dirs.dirs fest (~ steht für das Homeverzeichnis).
Vielleicht kann man das auch anderswie ändern. Aber mich beruhigt es, das sozusagen schwarz auf weiß in eine Datei zu schreiben, woraufhin das dann gilt.
Anpassen: Kontextmenü mit Vorlagen
Ähnlich auch mit dem Kontextmenü. Ich bin es gewöhnt, mit der rechten Maustaste irgendwohin zu klicken und in einem Kontextmenü Angebote zu kriegen. Klicke ich auf einen leeren Explorerbereich, will ich ein neues Verzeichnis anlegen können, oder eine neue Textdatei. Unter Nemo (Mint-Standard) kriege ich nur die Textdatei, kann aber erst einmal keine neue Calc-Datei oder .odt-Datei anlegen. Unter Nautilus (Ubuntu-Standard) kriege ich nicht mal die Textdatei!
Die Lösung: Es gibt ein Verzeichnis für Vorlagen. In diesem lege ich eine leere odt-Datei an und nenne sie „Textdokument (Writer)“, und eine leere ods-Datei und nenne sie „Tabellendokument (Calc)“. Und schon erscheinen ab jetzt im Kontextmenü unter „Neues Dokument anlegen“ auch die beiden Auswahlelemente „Textdokument (Writer)“ und „Tabellendokument (Calc)“. Wenn ich mehr Vorlagen möchtem lege ich dort mehr Vorlagendateien an, wenn die Menüeinträge anders heißen sollen, benenne ich sie um. Wenn ich Vorlagen für halbgefüllte – statt leere – Dokumente – möchte, lege ich diese an. Ich begrüße das ob seiner Nachvollziehbarkeit.

Das gibt es in Windows alles auch, ich habe mich nur nie darum gekümmert.
Anpassen; Kontextmenü mit Nemo Actions
Wenn ich eine Verknüpfung zu einer Datei oder einem Verzeichnis anlegen will, klicke ich mit der rechten Maustaste darauf, und wähle im Kontextmenü „Verknüpfung anlegen“. Wenn ich mich allerdings gerade in einem schreibgeschützten Verzeichnis befinde, ist der entsprechende Menüeintrag ausgegraut. Ich muss also entweder das übergeordnete Verzeichnis als Superuser mit Schreibrechten betreten: umständlich. Oder ich muss mich mich in die Kommandozeile begeben und dort schreiben ln -s <Zielname> <Linkname>: auch umständlich.
Oder ich lege mir einen eigenen Kontextmenü-Eintrag an:

Dazu habe ich im Verzeichnis ~/.local/share/nemo/actions eine Datei <irgendwas>.nemo_action mit folgendem Inhalt angelegt:
[Nemo Action]
Active=true
Name=Verknüpfung in Home erstellen
Comment=Lege eine Verknüpfung in Home an
Exec=ln -s %F "/home/rau/Verknüpfung mit %N"
Icon-Name=folder_home
Selection=s
Extensions=any;
Quote=double
Damit habe ich einen Kontextmenüeintrag erzeugt, den angezeigten Namen im Menü und ein Icon dafür angegeben, die Anwendbarkeit auf „einzelnes Objekt“ gesetzt, und zwar von beliebigem Typ – und ausgeführt wird dann beim Aufruf die Zeile ln -s %F "/home/rau/Verknüpfung mit %N", also das eigentliche Anlegen.
(Danach habe ich gesehen, dass es ein zentrales Systen für Nemo Actions gibt, wo ich eine äquivalente Datei auch einfach hätte herunterladen können. Das gilt auch für die anderen Menü-Einträge, die ich auf ähnliche Weise angelegt habe. Nun,habe ich wenigstens etwas gelernt dabei.)
Ich kann außerdem schon:
Ein Script zum Zwecke eines Backups schreiben, das mir dann…
- einen verschlüsselten VeraCrypt-Container auf meiner angesteckten Backup-Festplatte öffnet (woraufhin ich das Passwort eingebe, könnte ich natürlich auch ins Script schreiben),
- den verschlüsselten Teil meiner lokal gespeicherten Daten in diesen Container synchronisiert,
- danach den VeraCrypt-Container schließt,
- den unverschlüsselten Teil meiner lokal gespeicherten Daten anderswohin auf die Backup-Festplatte synchronisiert,
- danach die Festplatte aushängt, so dass ich sie sicher ausstecken kann.
Und ich kann einen Systemdienst anlegen, der dieses Script automatisch startet, sobald ich die Backup-Festplatte einstecke. Den werde ich aber doch nicht nutzen, denn wenn ich etwas aus der Backup-Festplatte holen will, mag ich ja gerade nicht, dass das Backup automatisch losgeht.
Fazit
Man kann viel anpassen in Linux. Das läuft oft so, dass man eine Datei in ein Verzeichnis kopiert oder eine Textdatei bearbeitet. Mir verleiht diese Nachvollziehbarkeit Sicherheit und hilft mir, das System zu verstehen.
Dieses Anpassen ist nicht leicht, man kann es aber auch lassen.
Bei der Hardware-Untersützung hat Linux traditionell einen schlechten Ruf. Das klappte gut, aber nicht vollständig.
Alles fast so wie früher, mit config.sys und autoexec.bat.
Schreibe einen Kommentar